石油組合からのご案内|神奈川県石油業協同組合・神奈川県石油商業組合は石油に関する情報をお知らせします。
満タン&灯油プラス1缶運動
組合概要
組合加盟ガソリンスタンド一覧
サイトポリシー
ご利用規約
石油組合からのご案内
会議・行事日程のご案内
共同事業取扱商品のご案内
債権回収
消防法関連
各種届出用紙
各種補助事業のご案内
事件・事故等事例のご紹介
災害時対応のご紹介
各種資料
石油政治連盟の活動
障害者差別解消法に基づく対応指針の改正について
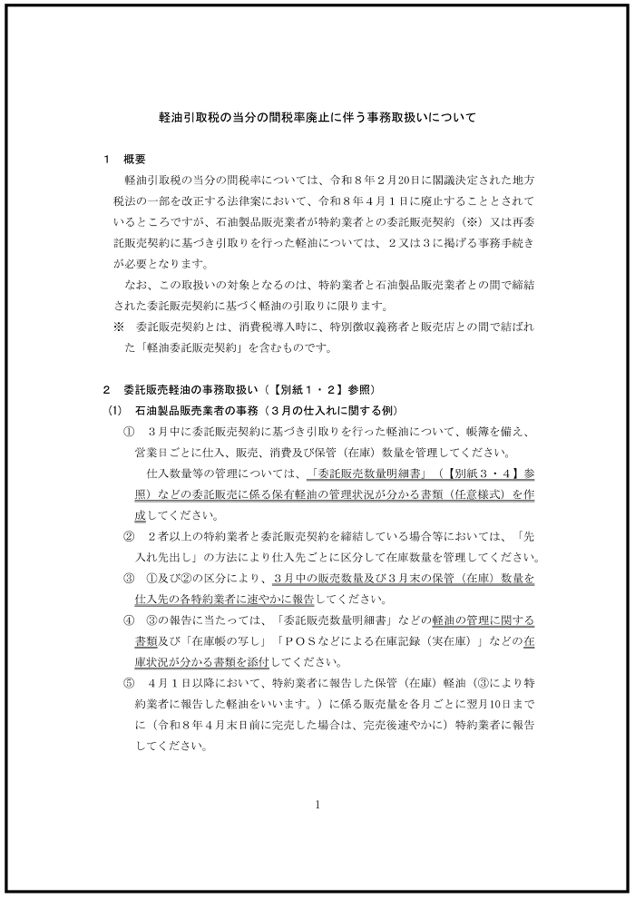
〜神奈川県税務指導課 作成〜軽油引取税の当分の間税率廃止に伴う事務取扱いについて
中東情勢悪化による原油高騰に関する周知ツールについて
免税軽油需要家の皆さまへ
特別徴収義務者交付金の交付率が変更となります
政策・環境委員会報告書のご案内
最低賃金の改正のお知らせ
研修・セミナーのご紹介
その他のご案内
石油組合からのご案内
働き方改革は、当初大企業向けの施策が多くを占めていましたが、令和5年度からは多くの施策が中小企業にも対象となり、SSの現場にも密接に関連してきています。
当組合では組合員の皆様の働き方改革をサポートするべく、ポータルサイトにてSSの実情に即した情報提供を行っています。
障害者差別解消法に基づく対応指針の改正について
〜神奈川県税務指導課 作成〜
軽油引取税の当分の間税率の廃止に伴う
事務取り扱いについて
中東情勢悪化による原油高騰に関する周知ツールについて
免税軽油需要家の皆さまへ
特別徴収義務者交付金の交付率が変更となります
政策・環境委員会報告書のご案内
最低賃金改正のお知らせ
研修・セミナーのご紹介
その他のご案内
PageTop
Copyright Kanagawaken-Sekiyukumiai. All Rights Reserved.